欢迎访问 景点观察网!
当前位置:网站首页 > 景点资源 > 正文

【行走河南·读懂中国】河南这些景区对学生免门票

  • 时间:2022-06-23 17:07:57 来源:  作者:  点击:

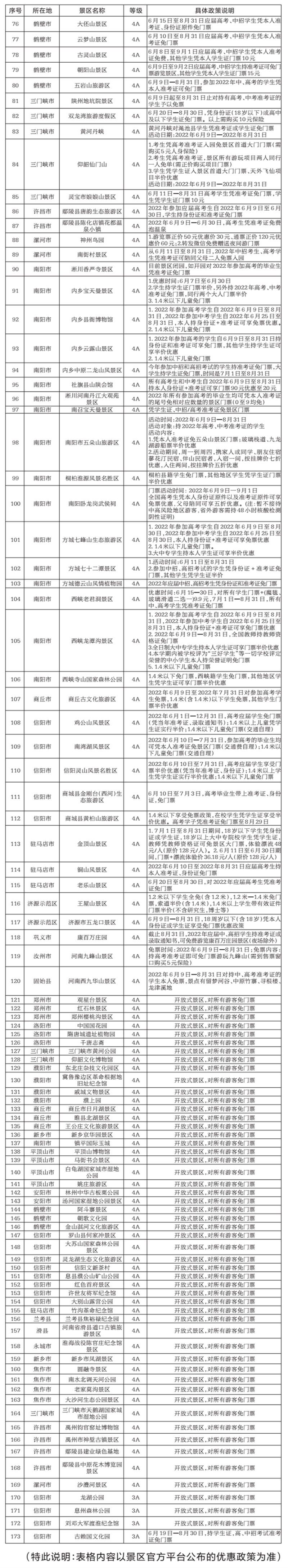
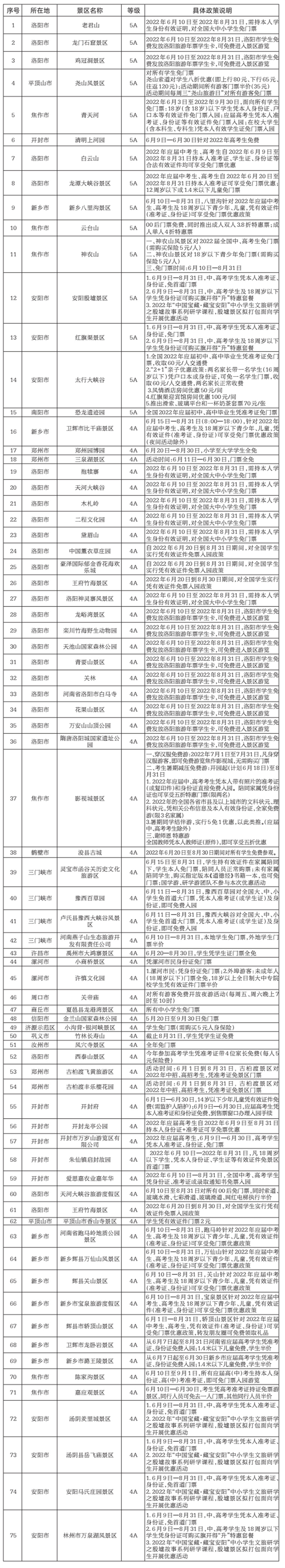
  憋了许久的学生们终于可以出门耍了!为此,河南省各大景区推出一大波儿针对学生群体的优惠政策。目前,全省224家4A级以上景区中,有近八成推出针对学生免门票活动。有对高中毕业生、初中毕业生全免的,有对所有游客都免票的。收好这份名单,尽享快乐暑期吧!

  

  

  河南这些景区对学生免门票

  责任编辑:李辰琪


原文链接:http://hct.henan.gov.cn/2022/06-22/2472635.html
[免责声明] 本文来源于网络转载,仅供学习交流使用,不构成商业目的。版权归原作者所有,如涉及作品内容、版权和其它问题,请在30日内与本网联系,我们将在第一时间处理。

本站部分信息由相应民事主体自行提供,该信息内容的真实性、准确性和合法性应由该民事主体负责。景点观察网 对此不承担任何保证责任。
本网部分转载文章、图片等无法联系到权利人,请相关权利人联系本网站索取稿酬。

北京中律通咨询有限公司主办 | 政讯通-全国政务信息一体化办公室 主管

景点观察网 gc.jd-zx.org.cn 版权所有。

联系电话:010-56232584 13391650821 010-53386791
监督电话:13031099286,违法和不良信息举报电话:010-57028685

第一办公区:北京市东城区建国门内大街26号新闻大厦5层;第二办公区:北京市西城区砖塔胡同56号西配楼

邮箱:lyscfzdy@163.com  客服QQ:3420238713 通联QQ:2135697940